
管網檢測機器人DOLPHIN-M2 產品特點:

管網檢測機器人DOLPHIN-M2 產品應用:

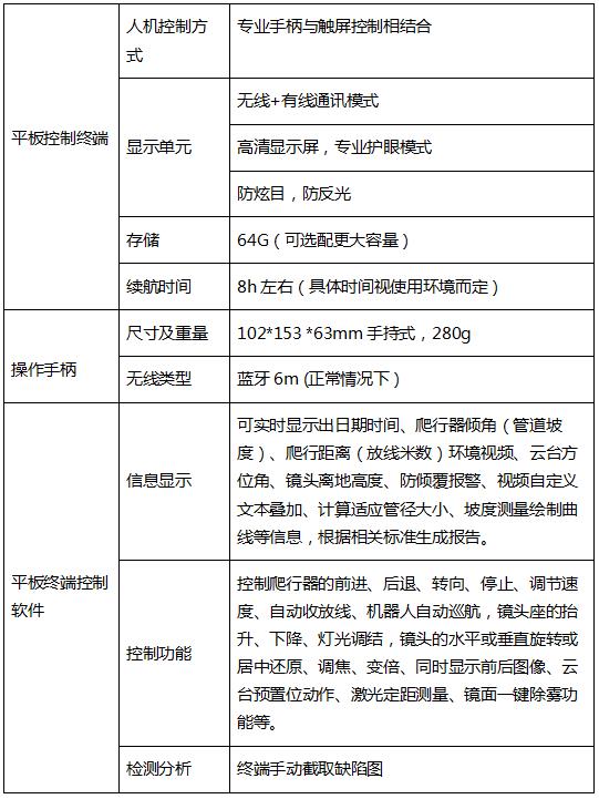
管網檢測機器人DOLPHIN-M2 產品參數:




管網檢測機器人Dolphin-X 產品特點:
輕量化車身:機器人爬行器、升降架、云臺,采用輕量一體化
設計,有效解決因頻繁拆卸模塊而造成的設備不穩定問題
無線連接:平板控制終端與線纜車無線連接,方便快捷
高清鏡頭:前置 210 萬像素攝像頭,10 倍光學變倍,輸出 1920
×1080p 畫質,后置 210 萬定焦攝像頭,鏡面防刮耐磨
防護等級:爬行器全新防水設計,IP68 防護等級,防水、防塵、
防爆,低故障率
越障能力:爬行器六輪雙電機驅動設計,在地面可原地旋轉,
爬坡能力最大 37°
手持式終端:平板觸屏操作,輕便靈活,APP 軟件也可在安卓手
機/平板端安裝,切換操控設備
手動收放線:線纜車手搖式收線,卷線平整有序,故障率低,方便快捷
升降架設計:爬行器升降架縮短懸臂的結構設計,既符合不同
管徑檢測需求,又能有效降低行走中的圖像抖動現象,攝像穩定高清
加粗線纜:標配 120m 線纜,采用 9.0mm 超大線徑 16 芯線纜,抗拉能力強,線纜壽命長
全新放線設計:線纜車具有翻折滾筒設計, “翻”-“折”方便快捷,幾秒便可完成對線纜的固定和支撐,有效防止線纜刮傷,又增加了線纜的使用壽命
管網檢測機器人Dolphin-X 產品參數:
| Dolphin-X爬行器 | 尺寸 | 770*220*150mm(小輪) 770*220*332mm(大輪) |
| 重量 | 整機標配:23.2KG | |
| 適用管徑 | DN200mm-DN3000mm | |
| 防護等級 | Ip68 | |
| 云臺機芯 | 210萬像素,1920×1080 p 10倍光學變倍鏡 |
|
| 后視鏡頭 | 200萬像素 | |
| 鏡頭旋轉 | 360°軸向旋轉,180°徑向旋轉 | |
| 驅動 | 進口電機,6輪驅動 | |
| 爬坡能力 | 最大37°(最大角度取決于實際工況) | |
| 工作溫度 | -10~55℃ | |
| 便攜式線纜車 | 尺寸及重量 | 416*729.5*582(不包括腳輪),54KG(含電池5KG) |
| 搬運方式 | 可選配腳輪和拉手 | |
| 防護等級 | Ip65 | |
| 線纜長度 | 標配120m | |
| 計米功能 | 100m計數精度±0.05m | |
| 供電方式 | 內置48V大容量電池,續航時間10小時以上 | |
| 控制終端 | 尺寸及重量 | 258.7*171.8*7.3mm(標配版) , 498g |
| 存儲 | 128G | |
| 續航時間 | 8h,電源接口和手機兼容 | |
| 手機終端控制軟件 | 信息顯示 | 實時顯示內部環境、時間與設備信息 |
| 控制功能 | 控制主機攝像頭的俯仰動作,變倍變焦,遠燈光,錄像與抓拍功能等 |
Dolphin-X(低配)和 Dolphin-L2(高配)差異化:
| 功能 | Dolphin-X(低配) | Dolphin-L2(高配) |
| 車身結構 | 車身一體式設計,部件不可拆卸 | 爬行器、云臺、升降架模塊化設計,更換部件,售后方便 |
| 遠光燈 | 4 顆高亮度 LED 燈源 | 10 顆高亮度 LED 燈源 |
| 升降架行程高度 | 180mm | 219mm |
| 輔助功能 | 鏡頭除霧、一鍵復位 | 鏡頭除霧、一鍵復位、激光測量、定速巡航、車身姿態顯示、放傾斜報警 |
| 收線模式 | 手動收線 | 手自一體收線 |
| 線纜長度 | 標配 120 米,不可定制加長 | 標配 120 米,選配 200 米、300 米 |

管網檢測全地形機器人Gator-s1 產品特點:
輕便靈活,最小進入DN600管道
可適用于水、沙水混合、泥水混合、沙地等多個環境
具備超強動力船體,不容易受到水中雜物(漂浮垃圾)影響
可搭載聲吶,測繪水中管道截面
單次作業最遠距離可達300m到1000米
人性化數據處理軟件,可疊加多種數據
管網檢測全地形機器人Gator-s1 產品應用:

管網檢測全地形機器人Gator-s1 產品參數:
| 機器人 | 尺寸 | 760*460*325mm |
| 825*460*325mm(帶載聲吶) | ||
| 重量 | 12.5kg(含一塊電池) | |
| 適用管徑 | ≥DN600 | |
| 防護等級 | IP68;防爆 | |
| 前向大燈 | 9w | |
| 前側向大燈 | 6w | |
| 后向大燈 | 9w | |
| 激光測距 | 范圍0.1-12m | |
| 精度±1% | ||
| 前置攝像頭 | 300萬 | |
| 后置攝像頭 | 300萬 | |
| 機器人轉向 | 原地360° | |
| 動力系統 | 驅動方式 | 螺旋雙輪驅動,單輪雙螺旋 |
| 螺旋導程 | 180mm | |
| 電機功率 | 120W | |
| 最大轉速 | 262RPM | |
| 沙地最大推力 | 5KG | |
| 沙地最大速度 | 0.6m/s | |
| 靜水最大速度 | 0.3m/s | |
| 適用逆水速度 | ≤0.2m/s | |
| 主攝像頭(云臺) | 水平旋轉角度 | 0-359° |
| 俯仰角度 | 0-90° | |
| 圖像傳感器 | 1/2.8"Progressive Scan CMOS | |
| 最低照度 | 彩色:0.05Lux@(F2.0,AGC ON) | |
| 分辨率 | 1920*1080p | |
| 像素 | 200萬 | |
| 焦距 | 2.8-12mm | |
| 變倍 | 4倍光學 | |
| 水平視角 | 105-33° | |
| 電池 | 容量 | 10.5Ah |
| 標稱電壓 | 22.2V | |
| 續航時間 | 連續工作2h | |
| 配置數量 | 2 | |
| 線纜車 | 尺寸 | 450*510*235mm |
| 重量 | 20kg | |
| 通訊距離 | 標配300米(選配500米、1000米) | |
| 線纜抗拉能力 | 50kg | |
| 收線方式 | 電動 | |
| 內置電池 | 14.5Ah | |
| 續航時間 | 6-8h | |
| 無線通信 | wifi | |
| 充電時間 | 3.5h | |
| 線纜材質 | 浮力線纜 | |
| 控制終端 | 尺寸 | 248*173*7.8mm |
| 重量 | 465g | |
| 存儲 | 64G | |
| 續航時間 | 8h | |
| 接口 | Type-C 兼容手機接口與充電器 | |
| 聲吶 | 型號 | SCANFISH-II |
| 頻率一 | 667KHZ | |
| 頻率二 | 2MHZ | |
| 開角一 | 7.5*2.6° | |
| 開角二 | 2.5*0.9° | |
| 最小檢測距離 | 50mm | |
| 最大檢測距離 | 2MHZ:6m? 667KHZ:12m | |
| 適用最大深度 | 1000m | |
| 精度 | 2.00mm@2MHz,1m | |
| 2.60mm@2MHz,2m | ||
| 5.00mm@2MHz,6m | ||
| 數據刷新頻率 | 1Hz@1m | |
| 水中重量 | 0.4kg | |
| 充電器 | 輸入電源 | AC Input 200-240V,50-60Hz |
| 輸出電壓 | DC Output 25.2V | |
| 充電電流 | 3A |
十堰東風中燃公司(前身為東風汽車公司燃氣公司)1987年開始建設,1993年投產,歷經水煤氣、空混液化氣、天然氣三個時代。管網覆蓋主城區780公里,共有調壓器1677臺、閥門井740座,一部分中壓管道、小區庭院管網及戶內燃氣設施服役時間已接近或達到理論設計使用年限,存在較大安全隱患,管網更新改造迫在眉睫。
為徹底解決十堰城區燃氣管網改造升級,十堰東風中燃認真貫徹習近平總書記關于安全生產重要指示精神,認真落實市委市政府有關實現城市公用設施本質安全的目標要求,運用高科技檢測手段和專業人員巡線踏勘相結合的方式,對十堰主城區管網現狀進行全面巡查;采用大兵團作戰的方式,調動全集團資源對管網隱患問題及時整改。在此基礎上,按照“整體規劃,分步實施,快速完成”的原則,組織編制實施十堰城區燃氣管網改造升級計劃和智慧燃氣建設方案,籍以確保十堰城區燃氣管網改造升級和智慧化運營“一年走入集團前列,兩年成為行業標桿”的提檔升級目標。
此次,十堰城區燃氣管網改造升級包括老舊小區燃氣管網更新改造和市政中壓管道更新改造。首期城區老舊小區管網更新改造分六批次進行,范圍涉及車城西路、公園路、人民路、車城路、白浪路、花果路等6萬余戶,內容包括支線中壓、調壓設備、低壓庭院和燃氣立管等的更新換代。目前,設計方案已通過內部評審并提報市政府主管部門審核,施工隊伍、機具材料準備就緒。市政中壓更新改造則涉及遼寧路、武當大道、車城南路至車站路、東風大道、吉林路、白浪路、漢江路、廣東路、人民路等19項近67公里。目前,10項市政中壓路由已確定。城區老舊小區管網更新改造將于8月8日正式啟動。
據悉,十堰東風中燃將不遺余力、不計成本,推進十堰城區燃氣管網更新改造,首期改造升級直接投入資金近2億元。燃氣管網改造升級工作量大,任務重,十堰東風中燃將依法依規推進,嚴格按照更新改造方案和推進計劃落實每一項工作,以實際行動營造安全用氣環境,重新贏得社會的尊重與信任。
]]>采訪中記者了解到,調研采用座談會和問卷相結合的形式,對各類地下管線在工程規劃、施工建設、運營維護、應急防災等環節的流轉情況,管線采集、監測等設備的運行狀況,管網數據和相關環境參數的采集與管理、軟件建設情況等內容,進行詳細的摸底和調查。
淄博市智慧管網管理平臺建設是我市城市運行“一網統管”體系建設的一項重要內容,擬在充分利用物聯網、BIM、GIS、三維可視化等技術,加強城市管線及其附屬設施在工程規劃、施工建設、運營維護、應急防災等各環節的智能化改造,建設地下管線安全運行監測平臺,實現地下管線實時監測和自動預警,全面提升我市地下管線精細化管理水平和風險管控能力。
]]>